Instance Verification Kit (IVK)
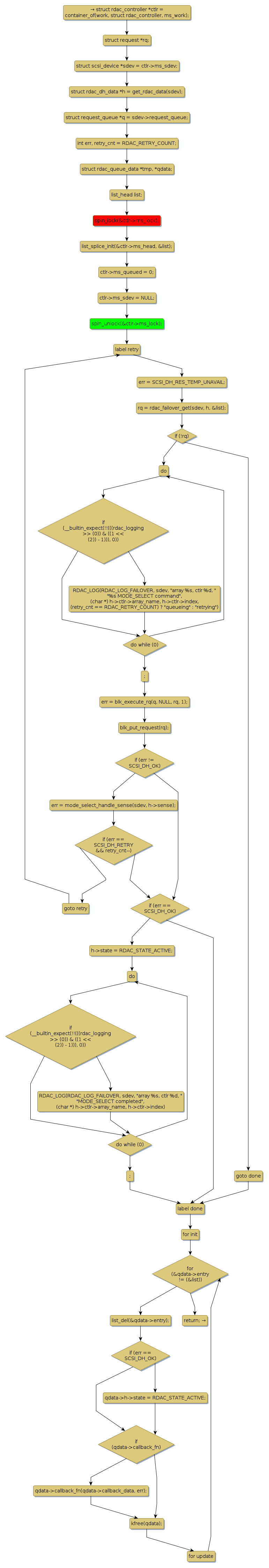
spin lock @ [14173+26+/linux-3.19-rc1/drivers/scsi/device_handler/scsi_dh_rdac.c]
Instance Signature: ms_lock
|
The Matching Pair Graph:
|
|
Function Name
|
Control Flow Graph (CFG)
|
Events Flow Graph (EFG)
|
Source Correspondence
|
|
send_mode_select
|
|
|
[13784+16+/linux-3.19-rc1/drivers/scsi/device_handler/scsi_dh_rdac.c]
|